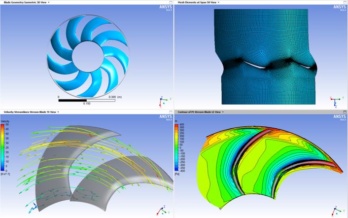
风扇研发技术

空气动力学翼型优化技术:基于经验数据与公式库的翼型仿真技术;

电机与磁路优化技术:磁性能仿真与动力系统匹配;

NVH系统级优化技术:磁路扭矩波动——风扇旋转振动——结构特性传导;

支持前端模块冷却风扇的开发、模块集成等工作,给用户提供一个节能、低噪的乘车环境。

基础单元研究
深厚的流动传热理论和高精度的仿真能力,支撑基础换热单元快速更新迭代,使得公司散热器的技术能力一直处于先进水平。
仿真分析工具开发
基于仿真计算规范和脚本文件,建立统一的结构化仿真分析流程,保证仿真结果的一致性,提高仿真工作效率、快速建立CAE数据库。
AI性能软件
基于AI的性能软件开发,根据所分析的数据特征进行特征的选取与构建,完成特征工程的搭建,然后选用合理的训练集、验证集和测试集的划分方法,最后进行模型的参数优化来完成最终的模型构建,并将用于压降和换热量预测。
两相分析技术
两相分析技术,应用于水路系统排气分析、沸腾分析、尿素加注分析、chiller两相换热等,提高产品性能及可靠性。
疲劳分析技术
结合有限元分析及应变测试,建立虚拟疲劳预测技术,快速评估产品疲劳寿命。
可靠性预测能力
完善的产品可靠性评估方法,不论是从DV条件开始,还是从整车疲劳角度出发。内容不仅覆盖震动、压力脉冲等机械疲劳,也包含热循环等热疲劳。
系统分析能力
建立了包括模块总成、发动机舱、整车等多级别的系统级分析能力。
NVH分析能力
一/三维的NVH分析能力,提供系统的声学解决方案。